Kiss bugs goodbye with fully automated end-to-end test coverage (Sponsored)Bugs sneak out when less than 80% of user flows are tested before shipping. However, getting that kind of coverage (and staying there) is hard and pricey for any team. QA Wolf’s AI-native service provides high-volume, high-speed test coverage for web and mobile apps, reducing your organizations QA cycle to less than 15 minutes. They can get you:
Engineering teams move faster, releases stay on track, and testing happens automatically—so developers can focus on building, not debugging. The result? Drata achieved 4x more test cases and 86% faster QA cycles. ⭐ Rated 4.8/5 on G2 This week’s system design refresher:
Python vs JavaEver wondered what happens behind the scenes when you run a Python script or a Java program? Let’s find out: Python (CPython Runtime):
Java (JVM Runtime):
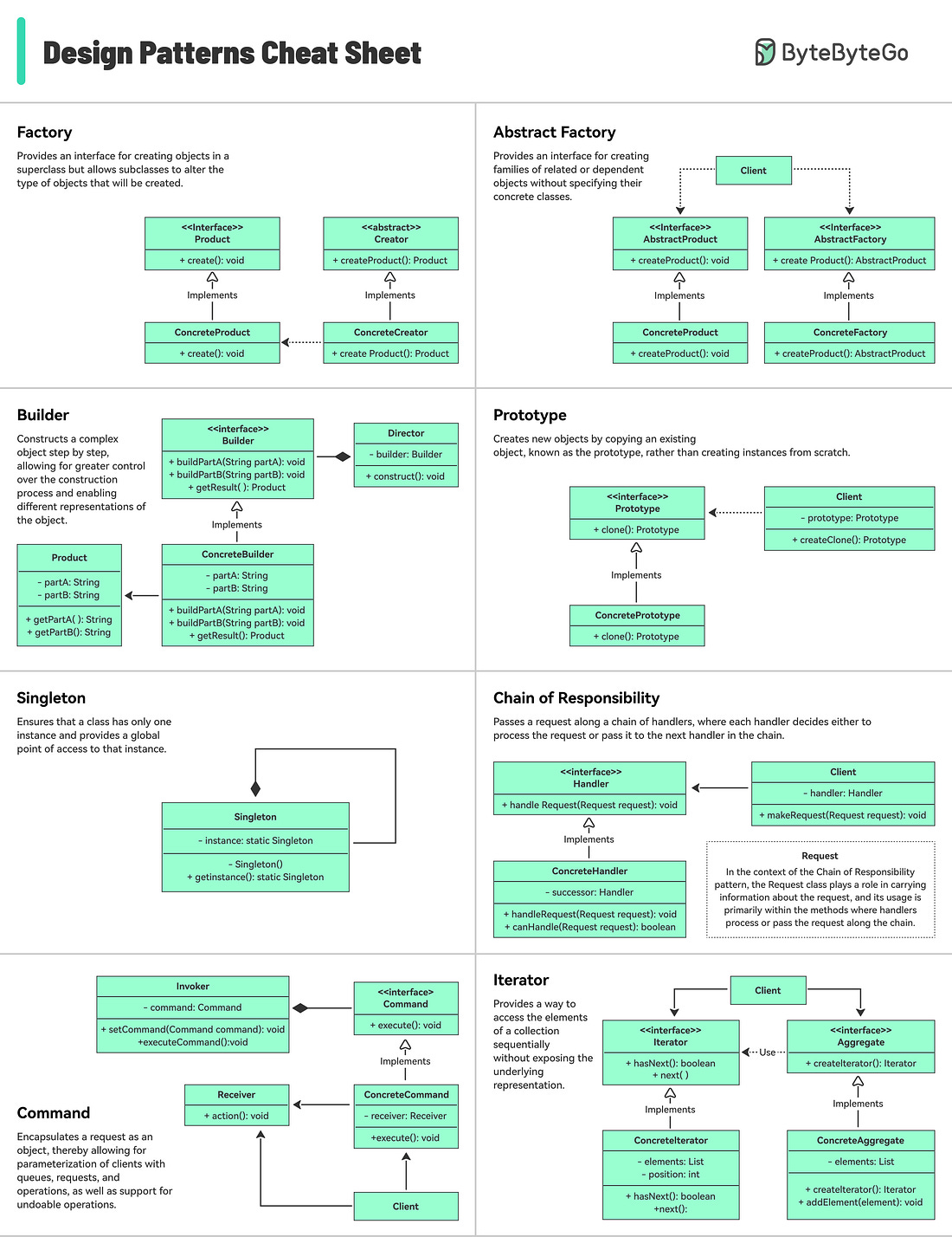
Over to you: Do you prefer the flexibility of Python or the performance consistency of Java? Help us Make ByteByteGo Newsletter BetterTL:DR: Take this 2-minute survey so I can learn more about who you are,. what you do, and how I can improve ByteByteGo Engineering impact lost in translation? (Sponsored)Outcomes speak louder than outputs. DevStats gives engineering leaders the shared language they need to align with business goals and prove impact without the endless back-and-forth. ✅ Show how dev work connects to business outcomes ✅ Translate engineering metrics into exec-friendly insights ✅ Spot bottlenecks early and keep delivery flowing ✅ Prove your team’s value with every release Finally, a way to make the business understand engineering, and make engineering impossible to ignore. Design Patterns Cheat SheetThe cheat sheet briefly explains each pattern and how to use it. What's included?
CI/CD Simplified Visual GuideWhether you're a developer, a DevOps specialist, a tester, or involved in any modern IT role, CI/CD pipelines have become an integral part of the software development process. Continuous Integration (CI) is a practice where code changes are frequently combined into a shared repository. This process includes automatic checks to ensure the new code works well with the existing code. How Apache Kafka Works?Apache Kafka is a distributed event streaming platform that lets producers publish data and consumers subscribe to it in real-time. Here’s how it works:
Over to you: Have you used Apache Kafka? Load Balancers vs API Gateways vs Reverse Proxy! And how can they Work Together?While load balancers, API gateways, and reverse proxies often overlap each other’s functionalities, they also have specific roles that can be leveraged in a project.
Over to you: Have you used load balancers, API gateways, and reverse proxies in your applications? Help us Make ByteByteGo Newsletter BetterTL:DR: Take this 2-minute survey so I can learn more about who you are,. what you do, and how I can improve ByteByteGo SPONSOR USGet your product in front of more than 1,000,000 tech professionals. Our newsletter puts your products and services directly in front of an audience that matters - hundreds of thousands of engineering leaders and senior engineers - who have influence over significant tech decisions and big purchases. Space Fills Up Fast - Reserve Today Ad spots typically sell out about 4 weeks in advance. To ensure your ad reaches this influential audience, reserve your space now by emailing sponsorship@bytebytego.com. |
EP180: Python vs Java
Saturday, 13 September 2025
Subscribe to:
Post Comments (Atom)









No comments:
Post a Comment